Announcing Future Transaction Signing on Ika

We are excited to announce Ika's "Sign Future Transaction", a new feature now available as part of our solution to operate as ZTPs across different networks.
This feature allows users to maintain control over their assets and enforce desired logic on any future action in cross-chain interactions, such as loans and swaps, without transferring ownership to a third party, maintaining the zero trust assumption. Zero Trust means the user is always required to generate a signature, together with the Ika Network nodes. Every action must be authenticated and verified. In the context of Future Transactions, predefined conditions must be met before execution.
The Importance of Future Transactions
Web3 interoperability today often involves significant security risks. When users want to utilize assets from one chain on a DeFi protocol in a different chain, they must typically rely on intermediaries to "wrap" their native assets. Bridging protocols, consisting of a few nodes, can be compromised, leading to potential asset drains. Users are forced to relinquish control, contradicting Zero Trust assumptions.
Introducing Zero Trust Protocols (ZTPs)
The solution is the user-centric approach of Ika, enabling Zero Trust Protocols (ZTPs). In this model, logic can be enforced on native assets across any network, always requiring user participation. Protocols cannot act independently of the user, maintaining user control continuously. However, this architecture presents challenges for protocols needing to enforce future actions, such as liquidations.
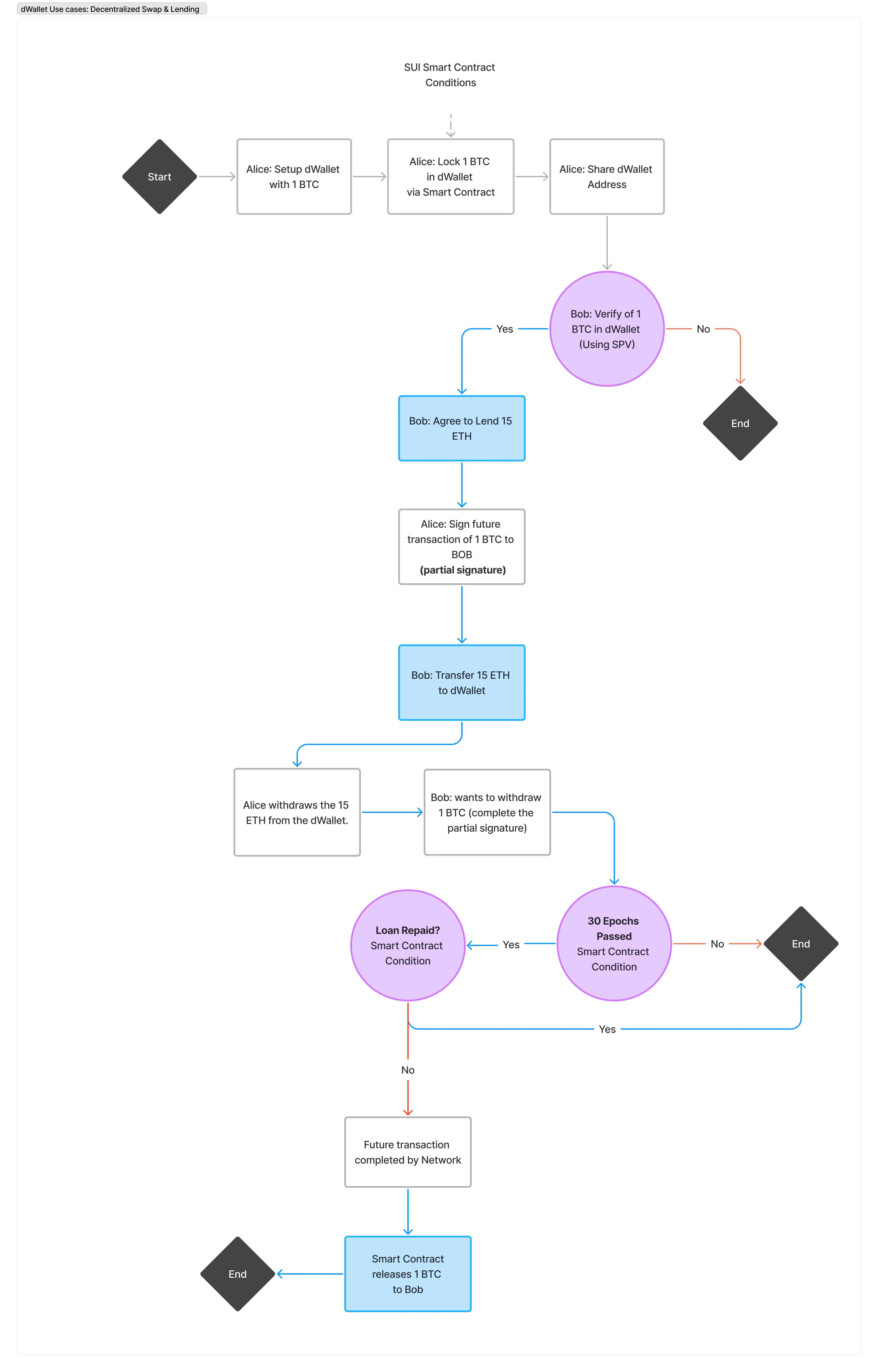
How Future Transactions Work
In current protocols, future actions like liquidations require users to send assets as collateral, thereby losing control. In a ZTP, user participation is cryptographically required. A Future Transaction allows a user to give consent to a specific action, such as liquidation, by signing it in advance. If conditions are met, the ZTP can complete the transaction without further intervention.
Example: Future Transactions in Action
- Setup: Alice sets up a dWallet containing 1 BTC.
- Connection: She connects her dWallet to a lending smart contract on Sui, which controls signature generation.
- Loan Request: Alice requests to borrow 15 ETH, agreeing to repay 16 ETH in a month (30 epochs).
- Collateral Lock: The 1 BTC is locked as collateral, ensuring the contract won't approve transactions without meeting predefined conditions.
- Transparency: Alice shares her dWallet address with potential lenders.
- Verification: Bob verifies Alice's 1 BTC collateral using a Bitcoin SPV light client.
- Loan Approval: Bob agrees to the loan request and terms.
- Signature for Future Transaction: Alice signs a partially signed transaction needing completion by Ika to send 1 BTC to Bob.
- Loan Transfer: Bob transfers 15 ETH to the dWallet, confident he can claim BTC if Alice defaults.
- Withdrawal: Alice withdraws the 15 ETH from the dWallet.
- Liquidation: Alice defaults, not returning 16 ETH within 30 epochs. The protocol enables Bob to complete the future transaction and withdraw the 1 BTC.

Benefits of Future Transactions
The Future Transactions feature opens the door for numerous new ZTP applications, adding useful capabilities while maintaining Zero Trust security guarantees and user control. By supporting secure, programmable, and verifiable interactions across multiple networks, Ika continues to lead in providing innovative solutions that uphold Zero Trust principles.
Start Building with Future Transactions
Future Transactions functionality represents significant progress in transforming Web3 interactions, ensuring users remain in control of their assets and security is never compromised. Ika is at the forefront of this revolution, making Zero Trust a reality across blockchain ecosystems.
To learn more, read our Docs.


